QQ:278054069
QQ:553227005
QQ:839552062
免费热线
400-885-6122
隐
藏
返回顶部
欢迎莅临标准物质销售平台-北京嘉世玉禾化工技术研究院
登陆
|
注册
设为首页
加入收藏
商城:
www.bzwz.net.cn/shop
热线:400-885-6122
>> 热点领域
新品上架
产品更新
中检院、兽药所停用及更新
当前所在位置:
标准物质网
>>
新品上架
>>
产品更新
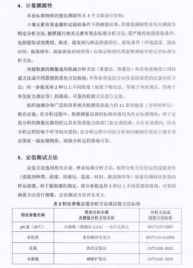
GBW07493(HTSB-1)-GBW07498(HTSB-6)有效态土壤样品
作者:
时间:2021-03-08 16:46:17
摘要:
百度搜索
-
标准物质中心
-
标准物质销售平台
-
北京嘉世玉禾化工技术研究院
-
河南嘉世玉禾生物科技有限公司
©copyRight 北京嘉世玉禾化工技术研究院 All Rights Reserved.
京ICP备15024501号-1
联系电话:400-885-6122 // 单位邮箱:gbwbzwz@163.com
My title